当我们安装主题和插件时,都会向…
在 8 月 18 日的小程序新能力更新中, 微信团队为小程序增加了生物识别(包括指纹识别)的能力。 最初,小程序文档中只有具体接口调用方法,并没有给出小程序中调用指纹识别的最佳实践。现在, 官方文档终于为开发者提供了指纹识别的正确方法,同时提供了一个接口,供开发者鉴别相应信息是否正确。
下面,知晓程序(微信号 zxcx0101)将根据官方文档,教大家如何正确地在小程序中,调用指纹识别。
关注「知晓程序」微信公众号,回复「开发」,获取小程序全套开发经验教程。
如何在小程序里,使用指纹识别能力?
在小程序中,微信为指纹识别提供了两个接口:
wx.checkIsSupportSoterAuthentication()wx.startSoterAuthentication()
根据两个接口的名字,我们可以知道:前者用于检查当前设备是否支持生物识别,后者则是实际调用指纹识别的接口。 那么,整个调用过程的逻辑就很简单了: 先检测当前设备和微信版本是否支持指纹识别,如果支持,则调用指纹识别进行鉴权。 1. 如何检测是否可以调用指纹识别? 利用wx.checkIsSupportSoterAuthentication() 接口和 wx.canIUse() 接口, 我们可以检测小程序在当前设备上,是否可以使用指纹识别。
具体代码如下:
我们从调试台中,可以看到调用结果含有 supportMode 参数,里面包裹一个数组。
官方文档的说法是, 如果 supportMode 数组中包含有 'fingerPrint' ,那么就代表当前设备可以使用指纹识别功能。 根据以上信息,我们来改写一下代码。
需要注意的是,如果用户的设备不支持指纹验证,你应该为用户提供替代验证方式。
2. 如何调用指纹识别? 确认小程序可以使用指纹识别之后,我们就可以进入正式的接口调用环节了。
示例的代码如下:
在这个接口中,有这些参数:
requestAuthModes:允许的生物鉴权方式,以数组的形式呈现。需要指纹识别,只需填入'finerPrint'。challenge:官方称为「挑战因子」,可以将请求特征码(订单号、请求编号等)放入,确认用户的是授权哪一个请求。authContent:在指纹识别的对话框中,向用户显示的提示信息。
将两个接口合并起来用,最终我们的代码效果如下:
最后我们试着运行一下。 看到这样的提示,说明我们的调用成功了:
如何鉴别指纹信息的真实性? 如果你的小程序没有非常严格的安全要求(例如,数据存储在本地的日记本小程序等),到这一步已经可以结束了。 但 如果你的小程序需要更强的安全性(例如金融交易类的小程序) ,你还要确认指纹信息的真实性,以防有人以伪造数据的方式,破解指纹验证。 调用 wx.startSoterAuthentication() 接口后, 微信会向小程序返回指纹识别数据。开发者需要根据这些数据,进行进一步的验证。 1. 接口会返回什么信息? 调用 wx.startSoterAuthentication() 接口所返回的数据示例如下:
小程序文档中,已经给这些参数的具体含义做出解释。
需要注意的是, 返回值里的 resultJSON 这个参数,本身是被转换成字符串的 JSON 对象。开发者如果需要获取里面的内容,需要用 JSON.parse 来解析。 resultJSON 具体参数如下:
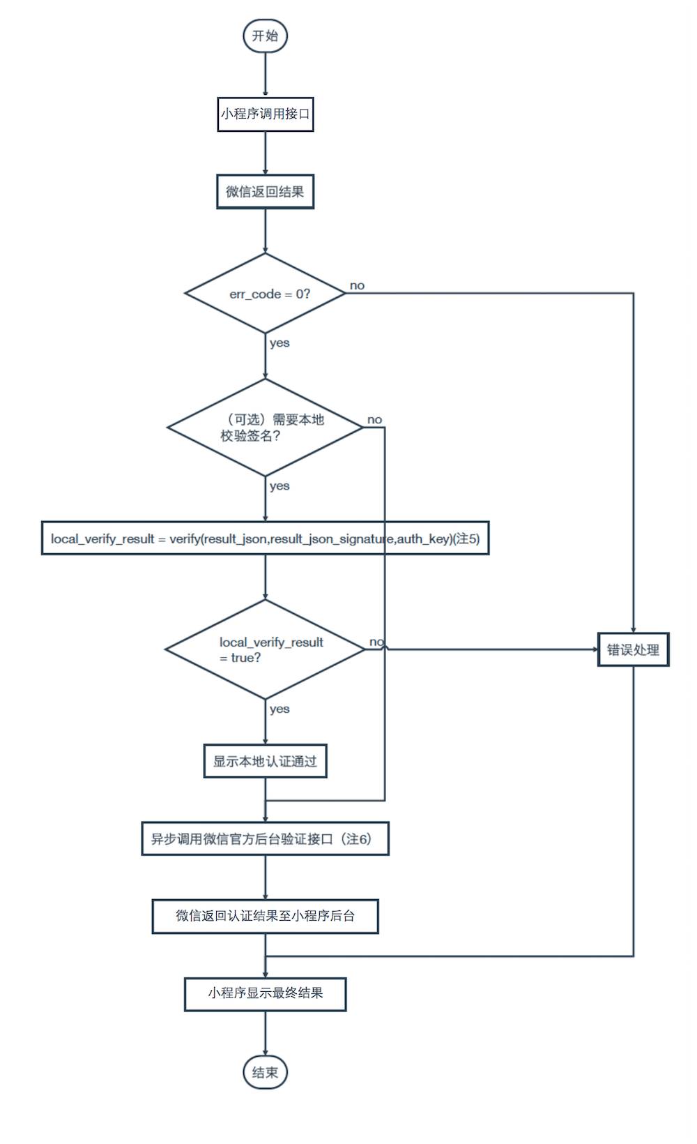
2. 如何鉴定指纹识别信息真实性? 微信官方已经放出了鉴定指纹信息的流程图,我们可以大致了解到具体的鉴定方法。
这里我们需要提到的是「异步调用微信官方后台验证接口」这一步骤。 在文档中,微信团队已经提供一个供验证指纹信息的接口。 它的调用地址是 http://api.weixin.qq.com/cgi-bin/soter/verify_signature?access_token=%access_token(嗯,它甚至没有使用 HTTPS……),需要使用 POST 方式传入具体参数。
对于具体参数,文档出只给出了这样一行:
官方并没有给出参数具体意义。据知晓程序(微信号 zxcx0101)猜测,这些参数具体含义应该是:
但据知晓程序测试, 如果直接调用,会出现 48001 的错误,并提示 API 未授权,目前不知道哪些小程序可以使用这个接口验证指纹信息。 有兴趣的同学可以自行尝试,并将结果告诉我们。 我们也希望微信官方可以继续完善这个接口(和文档),让开发者更方便地利用指纹接口,开发出具有高安全性和体验良好的小程序。

微信扫描二维码联系我们!
我们在微信上24小时期待你的声音
提供外贸路由器设备产品,轻松翻墙,解答:WP主题推荐,WP网站建设,Google SEO,百度SEO,专业服务器环境搭建等!
需要提供WordPress主题/插件的汉化服务可以随时联系我们!另外成品WordPress网站以及半成品WordPress网站建设,海外Google SEO优化托管服务,百度SEO优化托管服务,Centos/Debian服务器WP专用环境搭建,WP缓存服务器搭建,我们都是你的首选,拥有多年WP开源程序服务经验,我们一直在坚持客户体验,没有最好,只有更好!










